作者: 医院后勤物资采购办公室 来源: 医院后勤物资采购办公室 编辑: 袁欣 发布时间: 2025-04-03 点击数: 1962
根据我院各科室实际需要,湛江中心人民医院现发布2025年度印刷服务项目供应商遴选信息,诚邀国内有资质的公司前来参加洽谈。有关信息发布如下:
一、项目内容

注:满足以下条件之一,合同终止。
1、自合同签订之日起,累计支付金额未达到合同总价,但已经达到合同期限。
2、自合同签订之日起,合同服务期限尚未届满,但累计支付金额已达合同总价。
二、项目响应要求
请查阅附件一:项目采购需求书,并根据需求书内容提供需求响应
三、报名资料
(一)产品(服务)方面
1、产品规格型号及报价清单并加盖公章。参加洽谈会
时需提供不少于10样样品;
2、在参阅附件需求内容后,自拟格式提供需求响应并加盖公章;
3、印刷品检验报告、相关证书等材料;
4、产品质保、售后服务承诺;
5、类似项目案例及近期成交价格,需提供合同复印件及发票复印件并加盖公章;
6、联系人的姓名、职务、电话。
(二)企业资质方面
1、企业营业执照、税务登记证、组织机构代码证(以上资料复印件加盖公章)(若报价人已办理三证合一,则只需提供营业执照)
2、法人授权委托书(原件加盖公章及法人代表印章或签名)
3、产品销售授权书复印件加盖公章;
4、广东政府采购智慧云平台定点集市供应商库证明材料(因印刷服务属于政府集中采购目录,遴选中标后需在广东政府采购智慧云平台定点集市采用定点议价采购)。
5、投标人具备《中华人民共和国政府采购法》第二十二条规定的条件。
6、投标人是政府采购印刷服务中选供应商(提供签订合同或中标通知书复印件并加盖公章)。
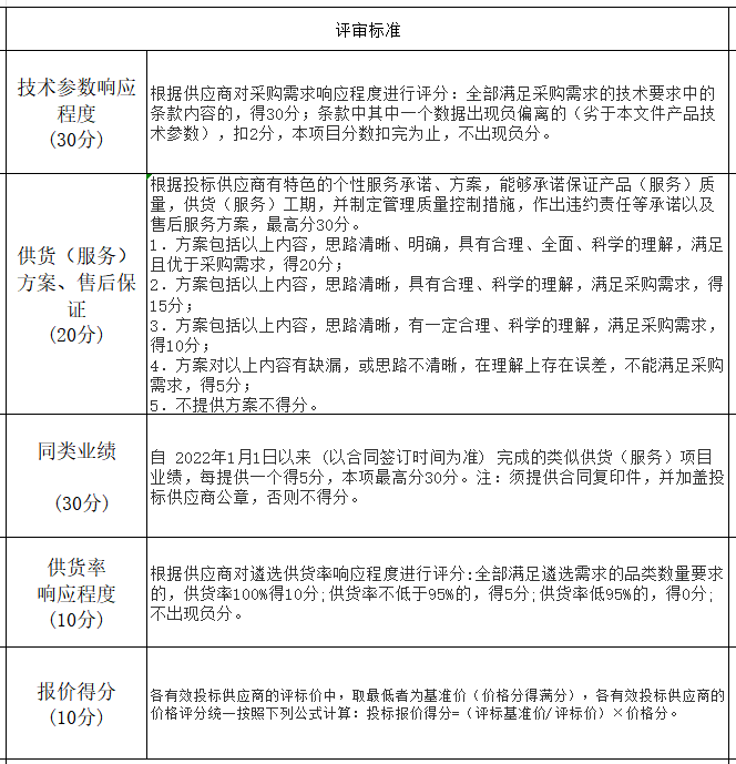
四、评分标准

五、有关事项
1、本信息自发布之日起五个工作日截止,挂网期终止后十个工作日内我院将通知报名单位前来洽谈采购;
2、从信息发布之日起至挂网期止,有资质的公司均可报名。报名单位请将本信息发布中第二、三大项的报名资料密封,并在封面注明公司名称及联系方式。上门递交或快递至“湛江中心人民医院后勤物资采购办公室”。邮寄地址:广东省湛江市赤坎区源珠路236号7号楼一楼109房。邮编:524045。电话:(工作日)0759—3157419(上午8:30-12:00,下午14:30-17:30), 联系人:任老师。
湛江中心人民医院
后勤物资采购办公室
2025年4月3日
地址:广东省湛江市赤坎区源珠路236号(南门)、广东省湛江市赤坎区康宁路(北门)
医院电话:0759—3157999
邮编:524045
医院网址:www.dr0759.cn
版权所有:广东省湛江中心人民医院 Copyright 2008 dr0759.cn All Rights Reserved.网站备案号:粤ICP备11087513号