湛江中心人民医院

健康湛江

医院电话

0759-3157999

湛江中心人民医院

2020年湛江中心人民医院第二批招聘工作人员通告

作者: 人事科 来源: 人事科 编辑: 王 倩 发布时间: 2020-05-09 点击数: 21188


     湛江中心人民医院始建于1938年,2017年10月易地搬迁,新院区占地面积216亩、建筑面积34.2万平方米,创下了广东省最大医疗单体建筑的纪录。规划床位3000张,现开放床位2800张,拥有64个临床医技科室。在职员工2800人,其中博士研究生20人,高级职称600人,享受国务院政府特殊津贴专家9人。我院同时是广东省30家高水平医院建设单位之一,广东省博士工作站,湛江市临床医学研究所和湛江市新生儿筛查中心均设在我院。医院先后荣获中国最佳百姓放心示范医院、广东省文明医院等多项荣誉称号。连续三年进入中国地级市医院竞争力100强,连续两年在广东省130家二级以上公立医院群众满意度第三方测评结果中排名粤西地区三级医院首位,在全省三级医院绩效评价中排名第17位。

      随着搬迁,医院迎来了跨越式发展的历史性机遇,目前医院正在实施六大战略举措:全面提升信息化程度,助推现代医院管理制度体系的构建完善;出台人才引进培养措施,全面提升人才队伍素质;建设公共科研平台,提升医院的科研创新能力和核心竞争力;加强特色重点专科建设,打造特色显著的环北部湾急救医疗中心,拓展医院医疗服务的承接能力和辐射范围;以患者需求为核心,以“互联网+”为手段优化服务流程,提升医院的医疗服务质量和品牌影响力;美化医院环境,营造人文和谐的医院氛围,为医院的可持续发展和长远布局传承优秀文化基因并融入国际化元素。随着高水平医院建设的有力推进,医院正朝着“技术优良、服务优质、环境优美、人文和谐的医疗研究型的现代化综合医院”大步迈进,将建成医疗、教学、科研协调发展,省内一流,北部湾有影响力的区域性医教研中心。

      由于业务大幅提升,需大量招聘专业技术人才,具体招聘信息如下:

柔性引进人才

 

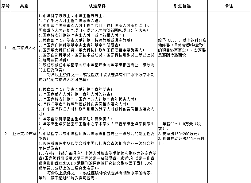
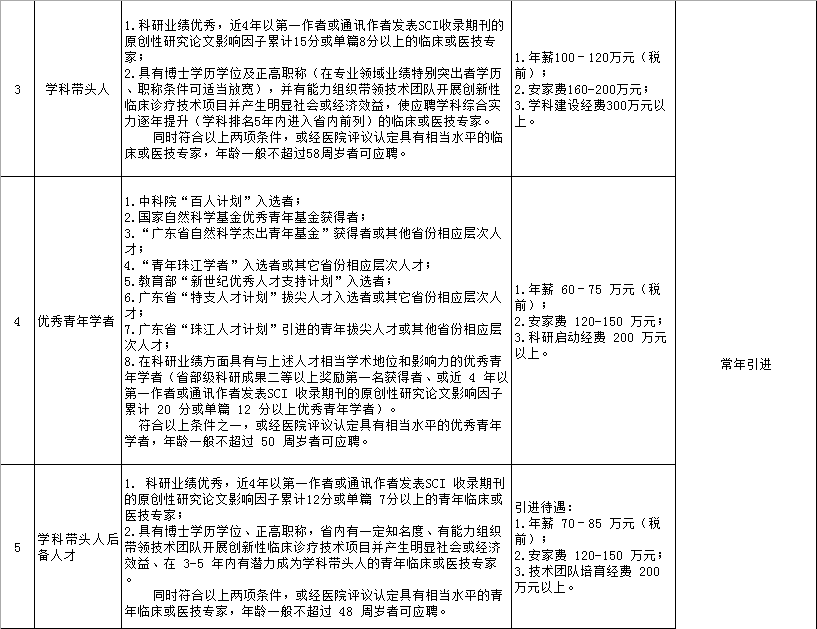
高层次人才

 

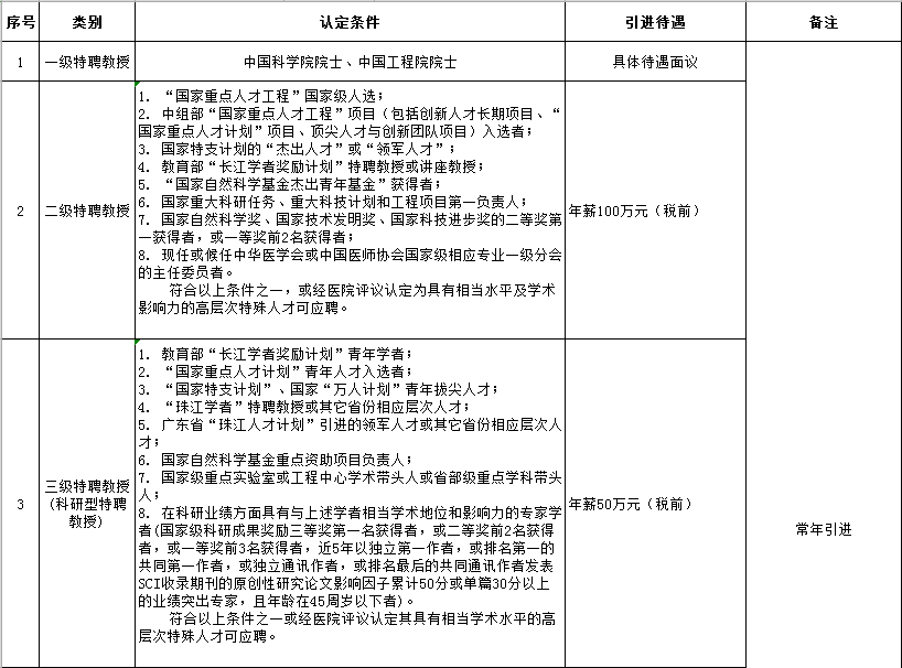
设岗学科特聘教授

 

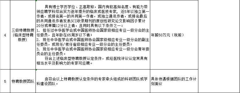
医技药研岗位

 1、博士研究生不受名额及专业限制,常年公开招聘。 

2、应聘医师岗位本科生必须具备医师资格证及相应岗位的规培证;硕士研究生原则上要求具备医师资格证及相应岗位的规培证(学术型研究生不作要求)。

3、以上学历要求第一学历必须为全日制普通高等院校毕业生。

4、除有备注要求的以外,本科生要求年龄30周岁及以下,硕士研究生要求年龄35周岁及以下。

 

护理岗位

1、以上学历要求第一学历必须为全日制普通高等院校毕业生。

2、本科生要求年龄30周岁及以下,硕士研究生要求年龄35周岁及以下。

 

行政后勤岗位

1、以上学历要求第一学历必须为全日制普通高等院校毕业生。

2、本科生要求年龄30周岁及以下,硕士研究生要求年龄35周岁及以下。

 

报名方式:

1、现场报名:报名时提交个人简历(写上报考岗位)和本人身份证、学历证书、学位证书、资格证及执业证书等相关证件复印件(一份,用A4纸复印);

2、网上报名:将个人简历(写上报考岗位)、本人身份证、学历证书、学位证书、资格证及执业证书等相关资料扫描后发送到邮箱(rskzp3157406@163.com),并于面试前按要求提交所需资料原件及复印件。

3、考试等相关通知在QQ群发布,请已报名的考生要加入QQ群:1033518116(群名称:湛江中心医2020年第二批招聘群)。

4、报名截止时间:2020年5月31日下午5点30分(报名截止期内额满为止,以医院官网公布的信息为准)。

 

医院地址:广东省湛江市赤坎区源珠路236号

邮政编码:524037 

医院邮箱:rskzp3157406@163.com  

联系电话:0759-3157406、3157417、3639030    

联系人:李老师  吴老师

医院网址:https://dr0759.cn/

 

 

附件:2020年湛江中心人民医院第二批招聘工作人员报名表

湛江中心人民医院

人事科      

2020年5月9日

地址:广东省湛江市赤坎区源珠路236号(南门)、广东省湛江市赤坎区康宁路(北门)

医院电话:0759—3157999

邮编:524045

医院网址:www.dr0759.cn

版权所有:广东省湛江中心人民医院 Copyright 2008 dr0759.cn All Rights Reserved.网站备案号:粤ICP备11087513号